上海认证症首选-欧葆庭顾村国际颐养中心收费查询-社区入住条件介绍
扫描到手机,新闻随时看
扫一扫,用手机看文章
更加方便分享给朋友
上海欧葆庭顾村国际颐养中心 | 顾村公园旁的法兰西养老艺术——35年全球积淀,LEED金级认证,让樱花海畔遇见生命尊严
📍 地址:上海市宝山区沪太路4858号(顾村公园1号门对面,与公园一墙之隔)
💰 参考价格:9540-32000元/月 | 🛏️ 规划床位:382张(200余间客房) | 🏆 LEED绿色建筑金级认证(上海养老机构罕见)
🌟 开篇:当法兰西优雅遇见顾村樱花
"当晨雾轻抚顾村公园的万株樱花,当法式喷泉的潺潺水声与评弹的弦索在1500㎡空中花园交织,当90岁的长者在凡尔赛餐厅品尝着米其林主厨烹制的法式甜点——这不是巴黎郊外的养老庄园,而是上海宝山顾村的真实日常。"
在养老社区纷纷本土化的当下,法国欧葆庭集团(ORPEA)——全球养老行业标杆、在20余国运营1000+机构、管理床位超10万张的国际巨头,以35年全球积淀的专业照护经验,将中国首家旗舰项目扎根上海顾村公园之畔。这里不是简单的"法式风格复制",而是欧洲标准的专业照护与东方人文的温情关怀的完美融合。
自2023年5月15日正式开业以来,欧葆庭顾村以LEED绿色建筑金级认证(上海养老机构罕见)、MMCR多学科团队管理模式、全球领先的非药物疗法体系,迅速成为上海高端养老的国际化标杆,累计服务超2000名长者,客户满意度超95%,转介绍率超60%。

【预约参观咨询】:400 8636 558(24小时热线)
社区详情、收费标准欢迎来电咨〢因接待问题限流请提前一天预约
🏆 品牌背书:全球养老行业的"法兰西标杆"
35年全球积淀,1000+机构运营经验
法国欧葆庭集团(ORPEA):成立于1989年,2002年巴黎纽约泛欧交易所上市,全球领先的养老康复集团
国际化布局:业务遍及法国、德国、意大利、西班牙、中国等20余国,运营1000余家养老机构,管理床位超10万张
中国战略:2013年正式进入中国市场,深耕本土化运营十余年,南京仙林(中法建交50周年重点项目)、长沙、上海三家机构联动
专业认证:LEED绿色建筑金级认证(2022年),上海养老机构环保标准天花板
校企合作:与上海师范大学天华学院等高校建立战略合作,培养国际化养老人才,成为动物辅助疗法、舞动疗法、游戏疗法等非药物疗法实训基地
"欧葆庭交付的不仅是一所房子,更是一种'法式优雅+中式温情'的生活方式。"——品牌承诺
🌸 择址:与顾村公园"一墙之隔"的生态秘境
"推窗揽花海,卧听鸟鸣声——这里不是远离城市的世外桃源,而是扎根都市绿肺的法兰西花园"
欧葆庭顾村占据宝山顾村核心地段,与上海最大城市公园——顾村公园仅一墙之隔,坐拥上海稀缺的城市绿肺资源,真正实现"推窗见景、出门入园"的理想养老环境。
绝版生态资源:
顾村公园:430公顷城市绿肺,以樱花著称,每年春季近万株樱花绽放,四季景色各异——春赏樱花烂漫、夏享绿树成荫、秋观金桂飘香、冬览银装素裹
LEED金级认证建筑:红墙白窗的法式建筑风格典雅大气,户外花园芳草如茵,喷泉庭院浪漫怡人
1500㎡空中花园:法式景观设计,喷泉、草坪、花境相映成趣,观景、休闲、园艺活动
生态宜居:20000㎡园林式园区,中央新风系统确保空气清新,负氧离子浓度远超市区,打造会呼吸的养老社区
黄金交通网:
地铁:7号线/15号线顾村公园站(3号口出,步行约10-15分钟),未来18号线延伸段将进一步缩短通勤
公交:528路、963路、嘉泰线、宝山3路至顾村公园(沪太公路)站,步行约5分钟即达
自驾:S20外环沪太路出口3分钟即达,院内可停车,子女探望便捷
1公里医疗圈:
复旦大学附属华山医院北院(宝山院区):仅900米,三甲综合医院,建立绿色转诊通道
上海交通大学医学院附属仁济医院宝山分院:约6.8公里,二甲综合医院
30分钟急救圈:与华山医院北院、仁济医院宝山分院、同济医院、第十人民医院等建立深度合作
繁华生活圈:
商业配套:1.6公里可达绿地正大缤纷城、宝山万达广场、龙湖天街商圈
生活设施:周边银行、超市、餐饮等生活设施齐全,社区内自带咖啡厅、餐厅
"樱花盛开的时候,坐在房间里就能看到顾村公园的花海,这种感觉太美了。护理人员也很专业,特别是非药物疗法,让我父亲的认知症症状有所缓解。"——家属评价

【预约参观咨询】:400 8636 558(24小时热线)
社区详情、收费标准欢迎来电咨〢因接待问题限流请提前一天预约
🏛️ 建筑美学:2万㎡LEED金级认证,红墙白窗的法式优雅
上海养老机构环保标准天花板,100+项适老化细节
欧葆庭顾村严格按照国际LEED绿色建筑金级标准打造(2022年认证),将环保理念与适老化设计深度融合,为长者创造安全、舒适、有尊严的居住空间。
项目规模:
总建筑面积:20,000平方米
房间数量:200余间(单人间、双人间、VIP套间)
床位规模:382张专业照护床位
园林面积:20000㎡园林式园区+1500㎡空中花园
房型选择(全屋适老化精装):
单人间(20-25㎡):配备独立卫浴、观景阳台、智能马桶、毫米波雷达跌倒监测仪,部分景观房可俯瞰公园全景
双人间(25-35㎡):设隐私隔断与共享活动空间,适合夫妻或好友同住
VIP套间(40-50㎡):含独立客厅、书房、智能家居系统及私密管家服务
100+项适老化细节:
德国进口多功能电动医疗床:背部/腿部角度可调,起卧更轻松
智能健康监测系统:24小时体征监测,异常数据自动报警
无障碍安全设计:1.2米宽入户门、圆角家具、防滑地板、全程扶手
智能卫浴空间:智能马桶、无障碍淋浴区、紧急呼叫按钮双点位设置
转运天轨系统:中度照护房间标配,协助长者从床到浴室的安全转移
中央空调+新风系统:恒温恒湿,过滤PM2.5,守护呼吸健康
毫米波雷达跌倒监测:30秒内响应,非摄像头保护隐私
法式公共空间:
凡尔赛餐厅:星级主厨团队,提供法式精致餐饮体验
法式沙龙(伏尔泰沙龙):法式文化交流空间,定期举办红酒品鉴、法语角、法式下午茶
文化娱乐区:书画室、KTV、电影院、咖啡书吧
专业健康设施:医务室、康复室、水疗SPA区、数字化康复设备

【预约参观咨询】:400 8636 558(24小时热线)
社区详情、收费标准欢迎来电咨〢因接待问题限流请提前一天预约
🏥 医养闭环:MMCR多学科团队+全球领先非药物疗法
与许多仅设医务室的养老机构不同,欧葆庭引入全球领先的"多学科团队照护模式"(MMCR),构建"医疗+康复+护理+心理"四位一体服务体系。
MMCR多学科团队管理模式
全科医生:疾病诊治、健康检查、用药指导
护士:24小时护理、伤口护理、药物发放
康复师:个性化康复方案,术后/中风康复训练
心理咨询师:心理疏导、情绪支持
营养师:膳食计划、慢病饮食管理
活动策划师:文化娱乐活动组织
特色医疗服务
内设医疗机构:全科诊室、中医治疗室、心理咨询室、专属药房
24小时医护响应:智能监测设备实时追踪健康数据,紧急情况3分钟响应
三甲医院绿色通道:与华山医院北院、仁济医院宝山分院建立快速转诊机制
慢病管理:高血压、糖尿病等慢性疾病专属管理档案,定期专家坐诊
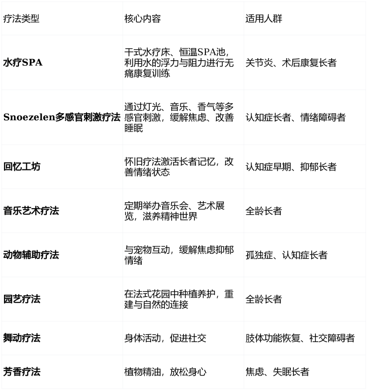
全球领先的非药物疗法体系
欧葆庭作为全球非药物疗法领导者,引入多种国际先进疗法:

认知症专业照护(行业标杆)
专属认知症照护单元:环境设计符合认知症友好标准,电子围栏+智能手环防走失
多感官功能室:Snoezelen专业设备,通过五感刺激延缓认知衰退
每日益智训练课程:延缓病症发展,改善生活质量
干预有效率:达行业领先水平,早期认知症长者100%改善率
智慧康养体系
毫米波雷达:30秒跌倒识别,非摄像头保护隐私
智能床垫:24小时监测心率、呼吸、离床状态
电子围栏+定位手环:认知症专区防走失
家属APP:远程查看健康数据、活动照片

🎨 文化养老:法兰西生活美学里的"老有所为"
"养老不是人生的落幕,而是另一段精彩旅程的开启"
米其林级餐饮体验
米其林背景主厨:星级餐饮团队,融合法式烹饪技艺与中式养生理念
凡尔赛餐厅:法式优雅用餐环境,提供法式大餐与中式养生餐
个性化营养方案:糖尿病餐、低嘌呤餐、软食等12种特殊膳食
食品安全认证:获得"食品安全绿色笑脸"认证,食材溯源,明厨亮灶
餐费标准:约1000-1800元/月
法式美食体验:定期举办红酒品鉴、法式下午茶、主题美食节
"三节一日"品牌活动
音乐节、艺术节、美食节、国际文化日:每月主题不同
老年大学课程:书画、声乐、智能手机、法语入门、插花艺术等36门课程
兴趣社团:合唱团、模特队、摄影社、戏剧社等12个社团活跃开展
代际融合项目:与周边幼儿园、中小学建立"一老一小"爱心合作,定期开展互动活动
国际文化交流:作为国际文化艺术交流基地,定期举办中法文化交流活动
法式文化浸润
法语角:定期法语入门课程,感受法兰西语言魅力
红酒品鉴:专业侍酒师带领,品味波尔多佳酿
法式下午茶:马卡龙、可颂、伯爵茶,还原巴黎左岸风情
油画课:专业画师指导,体验印象派艺术
"书法课让我重燃艺术梦,作品在社区展出时,我第一次感受到了'老有所为'的骄傲。"——退休教师王叔叔
"这里的糖尿病餐,血糖控制得比以前好,还能吃到大闸蟹,太幸福了!"——糖尿病长者李阿姨

【预约参观咨询】:400 8636 558(24小时热线)
社区详情、收费标准欢迎来电咨〢因接待问题限流请提前一天预约
💰 透明收费:9540元/月起,模块化分级定价
欧葆庭顾村采用"房型费+护理费+餐费"的透明分级模式,无隐形消费:

总费用区间:9540-32000元/月(根据房型与护理等级)
优惠政策:
长护险支持:符合条件者最高可抵扣40%费用
法式下午茶体验:预约参观即享
试住体验:支持短期试住,按天计费
性价比分析 :相比上海内环同类高端养老项目2-3万元/月的定价,欧葆庭顾村以 9540元起 的入门价格,提供LEED金级认证品质、35年国际照护经验、全球领先非药物疗法,是 国际化养老的"性价比标杆" 。

🎯 谁适合选择欧葆庭顾村?
✅国际化品质追求者:认可35年欧葆庭品牌,钟情法式优雅生活方式
✅认知症家庭:需要Snoezelen多感官刺激疗法、非药物干预的专业照护
✅术后康复者:需要水疗SPA、水中康复训练的专业康复
✅海归长者:从香港、欧美回沪,希望延续国际品质养老生活
✅文化养老爱好者:热爱法语、红酒、油画、法式美食,向往优雅晚年
✅地铁依赖者:子女在市区工作,7号线/15号线直达,便于探望
✅生态养老派:钟情顾村公园四季花海,追求推窗见绿的居住环境
✅医保依赖者:需要长护险支持,减轻家庭经济负担

📞 预约参观
上海欧葆庭顾村国际颐养中心
📍地址:上海市宝山区沪太路4858号(顾村公园1号门对面,与公园一墙之隔)
📞24小时贵宾热线:400-8636-558
🎁 参观福利:
LEED金级建筑实地体验:感受上海养老机构环保标准天花板
法式庭院参观:1500㎡空中花园、喷泉景观
样板间实景:单人间、双人间、VIP套间实地体验
康复设施体验:水疗SPA、数字化康复设备
凡尔赛餐厅法式营养餐品鉴:米其林主厨定制
法语角/油画课体验:感受法兰西文化魅力
入住条件:
收住对象:高龄自理、失能、半失能、认知症老人
年龄:一般要求60周岁以上(具体以评估为准)
健康:无传染性疾病、精神类疾病,非急性发作期
温馨提示:
务必提前一天预约:因接待限流(每日限15-30组),临时到访恕不接待
参观时段:建议工作日参观,可观摩康复训练与文化活动实况
真实口碑:
"母亲患失智症后情绪暴躁,欧葆庭的多感官刺激疗法让她安静下来了,现在能记得我的名字。护理员每天陪她散步,像女儿一样贴心。"——家属刘女士
"从香港回沪,这里的环境和服务让我感觉像在欧洲。红墙白窗的建筑,喷泉花园,还有专业的法语角活动,让我找回了在国外生活的感觉。"——程奶奶,海归长者
"我的腰椎横突骨折,主要是进行康复训练。这家机构又能养老、又能护理,还有一个相对专业的康复训练护理团队。"——魏奶奶,腰椎骨折康复者
"在这里,您可以在1500㎡空中花园品茗赏花,在凡尔赛餐厅享受法式大餐,在回忆工坊重温人生美好,在Snoezelen室感受多感官疗愈——而这一切,都有全球1000余家机构运营经验的专业团队为您守护。"——品牌承诺
上海欧葆庭顾村国际颐养中心,用35年法兰西养老艺术、2万㎡LEED金级建筑、382张床位的专业规模、MMCR多学科团队的温情、全球领先非药物疗法的专业、顾村公园万株樱花的浪漫,在宝山顾村的晨雾中,为上海长者打造了一个"安全、尊严、优雅、有温度"的理想享老社区。
在凡尔赛餐厅的晨光中,在1500㎡空中花园的喷泉旁,在Snoezelen多感官室的柔和灯光下,开启您的"法式优雅+中式温情"养老之旅。
382个珍贵席位、LEED金级认证、35年全球积淀——樱花海畔,法兰西之约,欧葆庭顾村,等您回家。
声明:本文由入驻焦点开放平台的作者撰写,除焦点官方账号外,观点仅代表作者本人,不代表焦点立场。
